有利区間切断時に残っていたストックを引き継いだ風に見せる特許が見つかり話題に

有利区間切断時に切断前に所持していたストックを引き継いだ風に見せる特許が見つかり話題となっているようです。
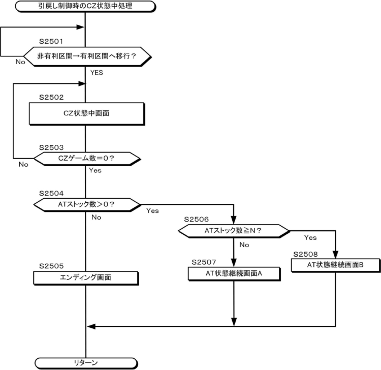
遊技規則を遵守しつつ有利切断前に残ったストックを引き継いだように感じさせる特許が出ていたので紹介します。
切断前に持っていたストック数と切断CZ突破時に獲得したストック数を比較して切断CZで獲得したストックが多い場合はストック数を表示させる事で引き継いだように感じさせるとの事。 pic.twitter.com/8i09RjATOu
— 豆スロ【パチスロ考察】 (@mameslokousatsu) February 5, 2026




最近これ系の台多い気がする(*´-`)
— 豆スロ【パチスロ考察】 (@mameslokousatsu) February 5, 2026
鋭い(σ`・ω・´)σ!!
— 豆スロ【パチスロ考察】 (@mameslokousatsu) February 5, 2026
確かにコナミさんの特許ですね(*´-`)
— 豆スロ【パチスロ考察】 (@mameslokousatsu) February 6, 2026
関連記事
◆他のパチスロに関する記事はこちら
管理人から一言

コナミやるやん!!!
最近のコナミのパチスロは面白い台多いですからね!桃鉄はちょっとアレだったけど()メタルギアみたいなつよつよ版権で面白い台出せばガチでヒット作出るんじゃないですかね?
有利区間なくしたらいいじゃん!的な意見をこういう時に必ずと言っていいほど目にするけど、なかなか厳しいらしいですからね~。今の厳しい縛りの中で面白い台を開発するメーカーの開発者しゅごい!
まーべるさん
有利区間なくしたらいいじゃない
ぐーすちゃん
日直島田に訴えかけよう
【いいね!と思ったら押してください】







